2022石家庄中考录取流程图(2022石家庄中考录取流程图片)

中考录取批次增加
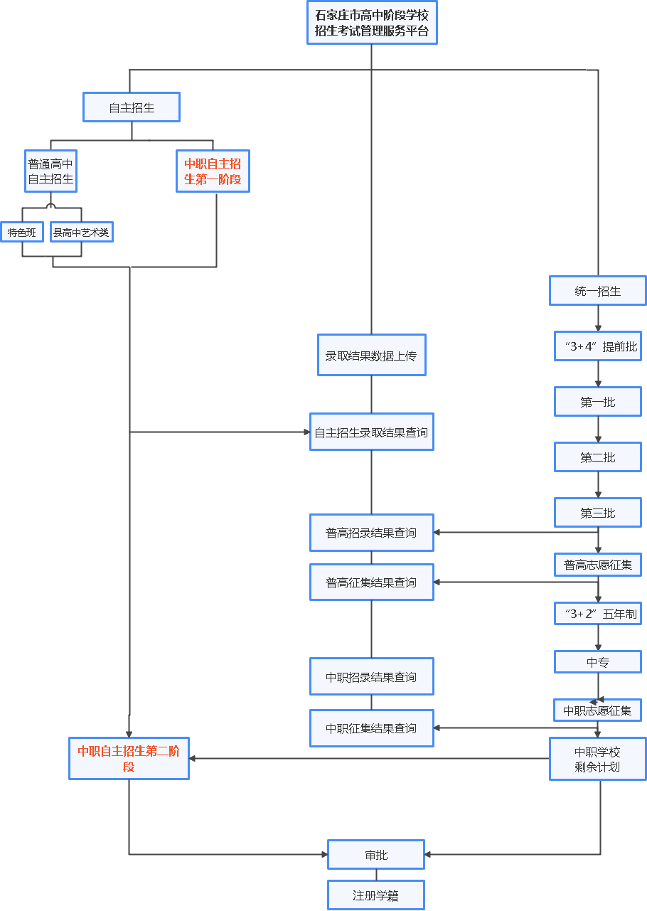
2022年度中考招生录取由2021年的五个批次增加到六个批次进行,分别为提前批:“3+4”本科、学前教育免费师范生;第一批次:河北省示范性普通高中学校、国家中等职业教育改革发展示范校、国家和省级重点中等职业学校招收艺术生的专业班;第二批次:非河北省示范性普通高中学校、普通中等职业学校招收艺术生的专业班;第三批次:外地民办普通高中学校,普通高中学校(含中职学校招收艺术生的专业班)志愿征集;第四批次:“3+2”、五年制高职学校;第五批次:中等职业学校,中等职业学校志愿征集。第三批次和第五批次的志愿征集环节给未被任何高中学校录取的考生增加了录取机会。
分配生分配办法更加优化
2022年我市将有27所公办河北省示范性普通高中学校享受分配生招生政策,较2021年增加2所。分配生录取分数线为各公办河北省示范性普通高中学校一次统招生录取分数线下浮50分,且不低于当地普通高中控制线。

