西安医保转移怎么办 西安医保转移怎么办理流程

西安医保转移申请方法
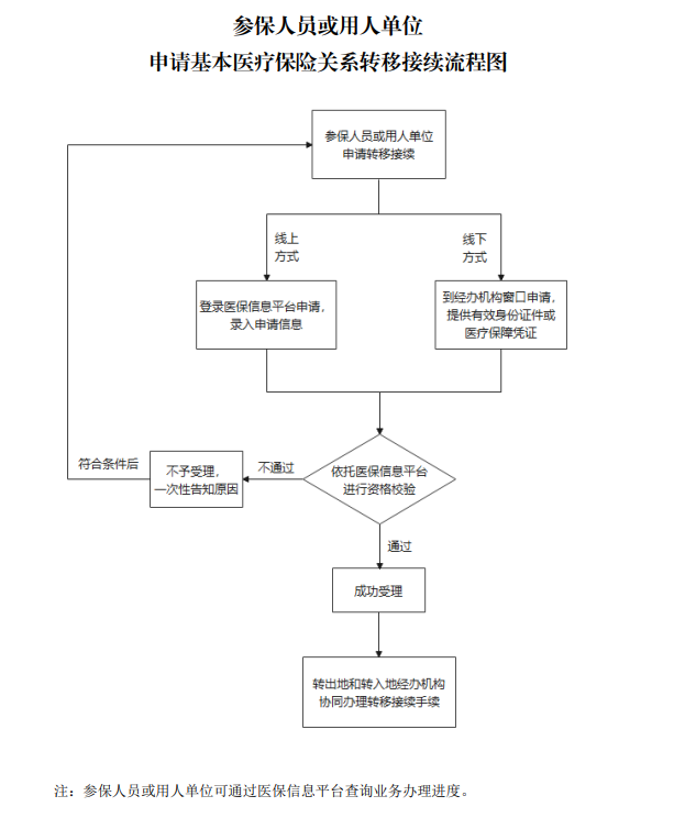
一、
可通过全国统一的医保信息平台直接提交申请。
进入国家医保服务平台:https://fuwu.nhsa.gov.cn,下滑至首页下方的地方网厅入口提交申请。
二、
可在转入地或转出地经办机构窗口申请。
流程图:
三、西安各区县医保经办机构地址及电话
1、西安市:未央区明光路166号凯瑞大厦I座
办公室:029-87221316
财务科:029-87221387
职工参保科:029-87221383
综合参保科:029-87221376
零星报销科:029-87221386
慢病管理科:029-87221358
离休保障科:029-87221370
监督稽核科:029-87221326
2、新城区:韩森路145号(新城区就业和社会保障服务中心2楼)
企业参保:029-87429876
职工待遇:029-83290945
居民待遇:029-83290945
城乡居民大病保险:029-82285791
医疗救助:029-87424266
两定管理:029-87424266
更多内容:
