2022年厦门一中海沧校区录取结果查询 2022年厦门一中海沧校区录取结果查询表

厦门一中海沧校区
1.根据市招办公布的我校中招录取的分数和位次,已被我校录取的学生家长登录厦门一中校园网。
2022厦门一中海沧校区录取分数线:
面向全市最低投档分728分,最低位次为全市3068位。
点击阅读:
登录名:P+中考报名号+姓名;密码:中考报名号。(如:帐号:P2212340001张三;密码:2212340001)。
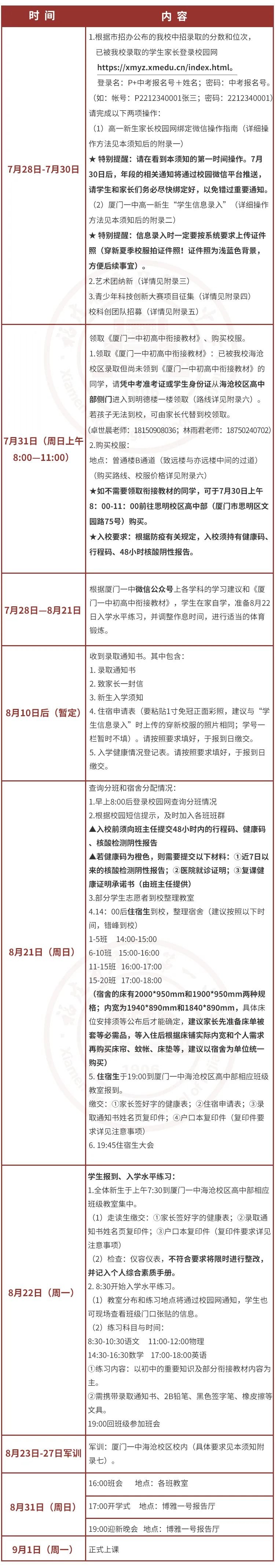
暑假活动安排表


厦门一中海沧校区
1.根据市招办公布的我校中招录取的分数和位次,已被我校录取的学生家长登录厦门一中校园网。
2022厦门一中海沧校区录取分数线:
面向全市最低投档分728分,最低位次为全市3068位。
点击阅读:
登录名:P+中考报名号+姓名;密码:中考报名号。(如:帐号:P2212340001张三;密码:2212340001)。
暑假活动安排表
