肇庆市高要区人民医院疫情防控时期医疗工作最新要求

尊敬的市民朋友们:
为切实维护群众健康和安全,根据目前最新疫情防控要求,现调整来院人员的防控要求,请务必配合:
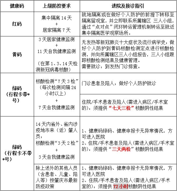
一、预约挂号前所有来院人员请查看本人“通信行程卡”及广东省卫健委每日发布的“最新疫情风险等级提醒”,如14天内曾途经中、高风险地区所在地市,请按照本院《进入医院要求及接诊指引》(见下表),完成相应的健康管理措施再预约就诊。
二、进院要求及接诊提醒
二、为节省您的时间,请所有就诊人员及陪同人员提前在家完成申请“健康申报卡”(申报后24小时内有效,动态图,截图无效)。儿童及老人等特殊人群,可由家属等代申请。操作流程:打开健康申报卡页面可绑定亲属信息,点击“新增申报卡”,点击“代理申请”,在“申请人信息”右侧点击“切换”,选择“添加”进行绑定。
三、所有就诊人员(含儿童)及陪同人员必须正确佩戴口罩(请勿佩戴带阀门的口罩或随意摘下),扫码出示本院的“健康申报卡”、“粤康码”及“行程卡”,接受体温测量,经工作人员查验均无异常方可进入医院。
四、各类特殊情况人员处置须知:
(一)发热(体温≥37.3°C):由专人送往发热门诊进一步诊治。
(二)健康码“黄码”:无临床症状者,请前往黄码专区取得核酸阴性结果,待健康码转为绿码后,再预约就诊;如伴发热(体温≥37.3℃)、干咳、结膜炎等新冠肺炎十大症状之一,将由专人送往发热门诊进一步诊治。
(三)健康码“红码”:就地隔离或在做好个人防护的前提下转移至隔离留观室,并立即联系所属辖区三人小组,通过“点对点”闭环转运管理机制转运至就近集中隔离医学观察场所。
(四)“健康申报卡”显示异常状态的:经医务人员核实异常原因,再按相应流程处理。
五、院内各楼层专科预检分诊处将进行第二次测温、行程码查验和流行病学史调查。
六、为减少人群聚集,就诊患者原则上仅允许一名陪同人员。在诊疗区域,应尽量减少走动;排队等候时,应保持1米以上距离,候诊尽可能间隔座位就坐;就诊时要求一患一诊室。
七、所有住院/手术患者及陪人(需进入病区/手术室的)必须提供72小时内核酸检测阴性结果。如14天内有中、高风险地区所在地市旅居史,必须提供“7天3检”(每次检测间隔24小时以上)核酸阴性结果。
