青岛市不动产房屋所有权首次登记办理指南(条件+材料+流程)

一、申请主体
国有建设用地使用权及房屋所有权首次登记的申请主体应当为依法取得国有建设用地使用权,并依法完成房屋建设的权利人。
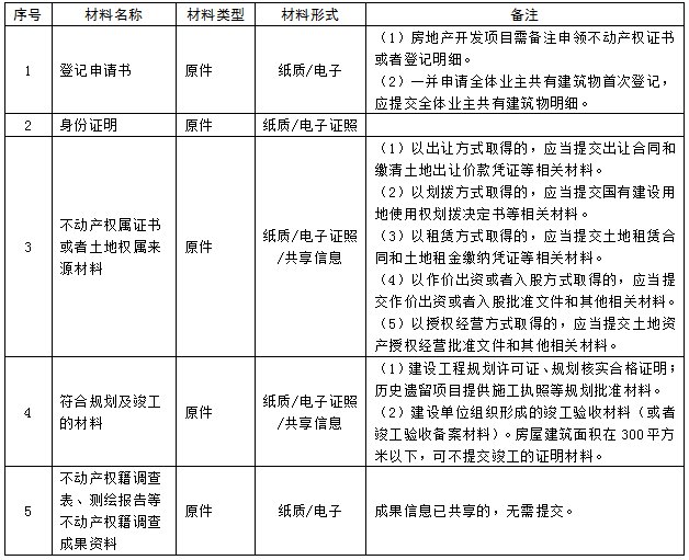
二、申请材料
注:提交电子材料、电子证照的,无需提交纸质材料;凡可通过信息共享获取的材料,无需提交。
不动产登记申请书:点此下载

一、申请主体
国有建设用地使用权及房屋所有权首次登记的申请主体应当为依法取得国有建设用地使用权,并依法完成房屋建设的权利人。
二、申请材料
注:提交电子材料、电子证照的,无需提交纸质材料;凡可通过信息共享获取的材料,无需提交。
不动产登记申请书:点此下载