2020年宁波金秋助学阳光就业活动时间是什么时候?

2020年宁波金秋助学阳光就业活动时间是什么时候?
活动时间:将集中在7—9月进行,并贯穿全年。
范围和对象:
国家助学体系暂时没有覆盖,或者已经覆盖到但需要进一步救助的建档困难职工家庭子女。
具体对象包括:
1、全市工会建档的困难职工家庭的上学子女;
2、全市工会建档的困难职工家庭就业困难的大专院校应届高校毕业生。对符合助学条件的学生,以家庭为单位进行救助,不重复救助(助学名单需提交相关助学机构核对)。
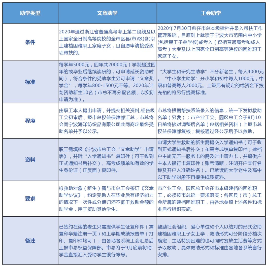
助学帮扶

2020年宁波金秋助学阳光就业活动时间是什么时候?
活动时间:将集中在7—9月进行,并贯穿全年。
范围和对象:
国家助学体系暂时没有覆盖,或者已经覆盖到但需要进一步救助的建档困难职工家庭子女。
具体对象包括:
1、全市工会建档的困难职工家庭的上学子女;
2、全市工会建档的困难职工家庭就业困难的大专院校应届高校毕业生。对符合助学条件的学生,以家庭为单位进行救助,不重复救助(助学名单需提交相关助学机构核对)。
助学帮扶