2021温州瑞安企业25个惠企大礼包具体有哪些优惠政策?

持续实施减费举措
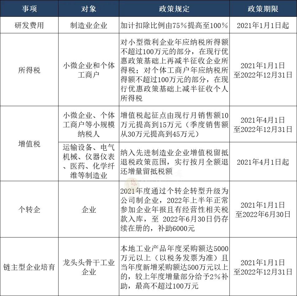
持续实施精准减税
持续推进普惠金融服务
加大重点行业支持
促进企业发展和产业升级
延长相关政策执行期限
注意事项
关于政策适用对象
文中所指企业为注册地和财政收入在瑞安市范围内具有独立法人资格的企业,台资、外资企业享受同等待遇。在奖补公示截止前将企业注册地搬离、未在要求时间内在温州市产业政策奖励兑现系统填报相关数据以及不符合奖补资格的,不予奖补。除本政策条款有明确指出外,原则上行政单位不作为奖补对象。
关于奖补资金用途、拨付和兑现时间
由财政兑付的各奖补项目组织申报时间以具体申报通知或指南为准,原则上在温州市产业政策奖励兑现系统限时办理。
关于重复、叠加和进等奖励
注册时间三年以上的企业同一年度所获奖补资金总额(含市、县两级)以其上一年度形成的地方综合贡献度为上限,具体受总量控制奖补项目由市财政局会同相关主管部门确定。如遇同类型有奖励资金标准不一致的,按照不重复享受、就高原则执行。
