金华失业保险缴费流程(金华失业险的标准是什么)

普通职工:
普通职工失业保险费用是由单位缴纳,非个人缴费。
按月缴交,职工个人缴交部分由用人单位代扣代缴。
个体劳动者(灵活就业人员)
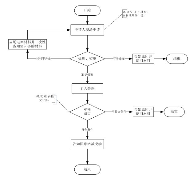
(一)申请人向市、县(市、区)人力资源社会保障部门公布的经办机构窗口提交申请材料;
(二)市、县(市、区)人力资源社会保障部门公布的经办机构收到材料后当场作出审核决定,并向申请人反馈核定结果,并在业务系统内登记。

普通职工:
普通职工失业保险费用是由单位缴纳,非个人缴费。
按月缴交,职工个人缴交部分由用人单位代扣代缴。
个体劳动者(灵活就业人员)
(一)申请人向市、县(市、区)人力资源社会保障部门公布的经办机构窗口提交申请材料;
(二)市、县(市、区)人力资源社会保障部门公布的经办机构收到材料后当场作出审核决定,并向申请人反馈核定结果,并在业务系统内登记。